您好,欢迎来到聚文网。
登录
免费注册
网站首页
|
联系客服
|
搜索
热搜:
三年级必读书
|
购物车
0
我的订单
商品分类
首页
幼儿
文学
社科
教辅
生活
销量榜
大学生心理健康
字数: 293
出版社: 北京师大
作者: 编者:晏超|
商品条码: 9787303309320
适读年龄: 12+
版次: 1
开本: 16开
页数: 210
出版年份: 2025
印次: 1
定价:
¥40
销售价:
登录后查看价格
¥{{selectedSku?.salePrice}}
库存:
{{selectedSku?.stock}}
库存充足
{{item.title}}:
{{its.name}}
加入购物车
立即购买
收藏
上架到店铺
×
Close
上架到店铺
{{shop.name}}
点此去绑定店铺
精选
¥5.83
世界图书名著昆虫记绿野仙踪木偶奇遇记儿童书籍彩图注音版
¥5.39
正版世界名著文学小说名家名译中学生课外阅读书籍图书批发 70册
¥8.58
简笔画10000例加厚版2-6岁幼儿童涂色本涂鸦本绘画本填色书正版
¥5.83
世界文学名著全49册中小学生青少年课外书籍文学小说批发正版
¥4.95
全优冲刺100分测试卷一二三四五六年级上下册语文数学英语模拟卷
¥8.69
父与子彩图注音完整版小学生图书批发儿童课外阅读书籍正版1册
¥24.2
好玩的洞洞拉拉书0-3岁宝宝早教益智游戏书机关立体翻翻书4册
¥7.15
幼儿认字识字大王3000字幼儿园中班大班学前班宝宝早教启蒙书
¥11.55
用思维导图读懂儿童心理学培养情绪管理与性格培养故事指导书
¥19.8
少年读漫画鬼谷子全6册在漫画中学国学小学生课外阅读书籍正版
¥64
科学真好玩
¥12.7
一年级下4册·读读童谣和儿歌
¥38.4
原生态新生代(传统木版年画的当代传承国际研讨会论文集)
¥11.14
法国经典中篇小说
¥11.32
上海的狐步舞--穆时英(中国现代文学馆馆藏初版本经典)
¥22.05
猫的摇篮(精)
¥30.72
幼儿园特色课程实施方案/幼儿园生命成长启蒙教育课程丛书
¥24.94
旧时风物(精)
¥12.04
三希堂三帖/墨林珍赏
¥6.88
寒山子庞居士诗帖/墨林珍赏
¥6.88
苕溪帖/墨林珍赏
¥6.88
楷书王维诗卷/墨林珍赏
¥9.46
兰亭序/墨林珍赏
¥7.74
祭侄文稿/墨林珍赏
¥7.74
蜀素帖/墨林珍赏
¥12.04
真草千字文/墨林珍赏
¥114.4
进宴仪轨(精)/中国古代舞乐域外图书
¥24.94
舞蹈音乐的基础理论与应用
内容简介
\\\"本书秉持五育并举的教育理念,致力于促进学生心理健康。一方面,紧密围绕大学生成长成才过程中所遇到的心理困惑与问题;另一方面,聚焦于前沿研究以及经典实验,深入剖析大学生思想、心理、行为背后的生理与心理原因。其内容既具备严谨的理论性,又蕴含充分的实践性,涵盖诸多关键议题-大学生生活适应与发展、自我意识与培养、学习心理与调适人际关系、恋爱与成长、情绪管理、人格发展与心理健康、职业生涯规划及能力发展、挫折应对与逆商提升以及生命教育与心理危机应对等。 本书从当代大学生生活中的真实案例切入,深入细致地对案例中的大学生心理问题及其应对策略予以描述、剖析与解答。旨在设身处地地帮助大学生熟练掌握心理健康的有效策略,从而能够正确应对学习生活中已然出现以及可能潜在的心理健康问题,并积极推进家校合作。 总体而言,本书的创作宗旨在于助力大学生解决其面临的各类心理问题,着重提升学生主动求助意识和健康心理素养进而促进大学生的全面发展。作为一本大学生心理健康读物,它完美融合了科学性、实用性和可读性,宛如一面镜子,能够帮助大学生清晰地认识自我、了解自我,最终实现自我完善成就更好的自己。\\\"
作者简介
贵州大学心理健康教育咨询中心成立于2005年10月。中心认真贯彻落实中共中央、国务院和教育部及各部委的文件精神,扎实推进大学生心理健康教育工作,坚持“一本”“四全”“五基”的工作理念,重视对学生的人文关怀和心理疏导,着力培育学生理性平和、积极向上的健康心态,构建了教育教学、实践活动、咨询服务、预防干预、平台保障“五位一体”教育工作格局,确立了“四早教育”特色路子,构筑了“六个平台”育人载体。
目录
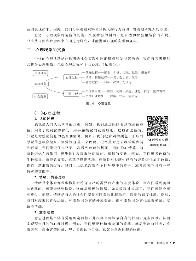
第一章 阳光心灵——大学生心理健康导论 第一节 认识和把握心理的实质 第二节 认知和维护心理健康 第三节 识别和干预心理问题 第二章 学会适应——大学生活适应与发展 第一节 适应的概述 第二节 大学新生的适应挑战 第三节 大学生适应能力的培养策略 第三章 认识自我——大学生自我意识与塑造 第一节 自我意识的概述 第二节 大学生自我意识的特点及影响因素 第三节 大学生自我意识的完善 第四章 健全人格——大学生人格发展与心理健康 第一节 人格的概述 第二节 大学生常见的人格问题 第三节 大学生健全人格的塑造 第五章 学会学习——大学生学习心理 第一节 学习的概述 第二节 大学生学习的影响因素 第三节 大学生学习心理问题及调适 第六章 学会交往——大学生人际关系 第一节 人际关系的概述 第二节 大学生的人际沟通及人际困扰 第三节 大学生人际关系的维护与发展 第七章 学会去爱——大学生恋爱心理与成长 第一节 爱情的概述 第二节 大学生恋爱中的现象 第三节 恋爱困惑及能力培养 第四节 性与心理健康 第八章 情志调衡——大学生的情绪与压力管理 第一节 情绪与压力的概述 第二节 大学生情绪的发展特点及表现 第三节 大学生常见的情绪困扰及成因 第四节 情绪管理与调控 第九章 规划人生——大学生职业生涯的心理困境与调适方法 第一节 职业生涯的概述 第二节 大学生的常见职业生涯心理困境 第三节 职业生涯心理困境的调适方法及策略 第十章 逆境应对——大学生挫折应对与逆商提升 第一节 挫折与逆商的概述 第二节 大学生挫折应对及策略 第三节 大学生逆商提升策略 第十一章 活出精彩——大学生生命教育与心理危机应对 第一节 认识生命 第二节 大学生的生命困惑 第三节 探究生命的意义 第四节 大学生心理危机的评估与干预
×
Close
添加到书单
加载中...
点此新建书单
×
Close
新建书单
标题:
简介:
蜀ICP备2024047804号
Copyright 版权所有 © jvwen.com 聚文网